今天是:

规章制度

当前位置: 本站首页 >> 教学管理 >> 规章制度 >> 正文

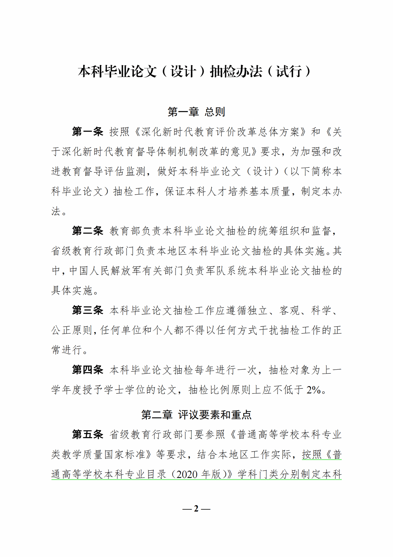
教育部《关于印发〈本科毕业论文(设计)抽检办法(试行)〉的通知》

发布日期:2025-05-30    作者:     来源:     点击:


上一条:辽宁省教育厅关于印发《辽宁省本科毕业论文(设计)抽检工作实施细则》(试行)的通知

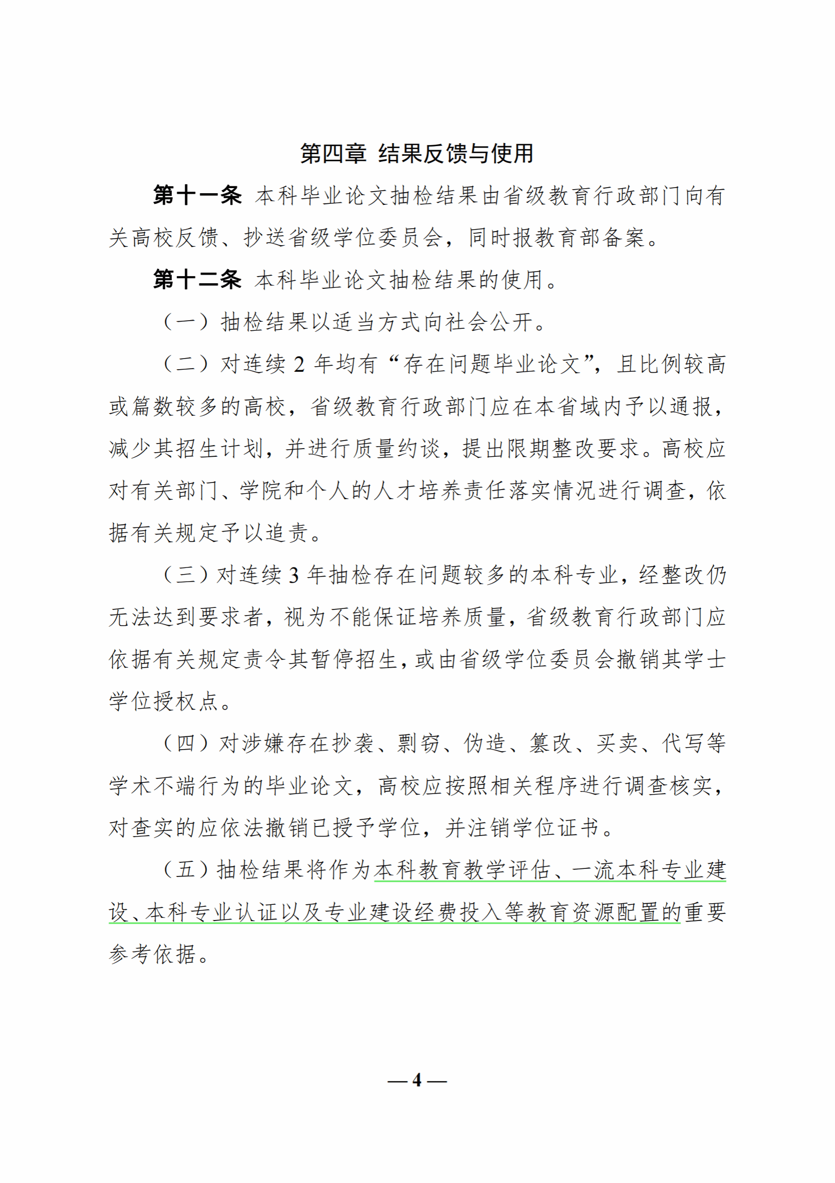
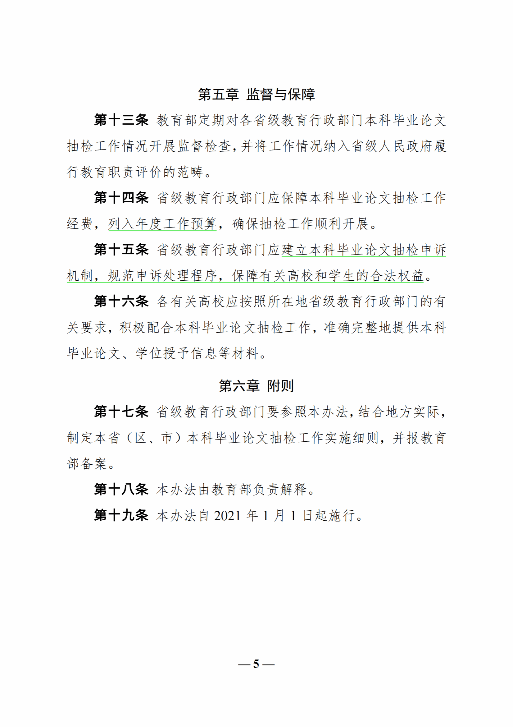
下一条:本科毕业论文(设计)质量标准